盛 业 建 筑(国家二级防水施工资质)

承接范围:1、泰州防水维修,2、厂房维保,3、地下室帷幕注浆,4、别墅防水定制,5、电梯井漏水维修,6、卫生间漏水维修。

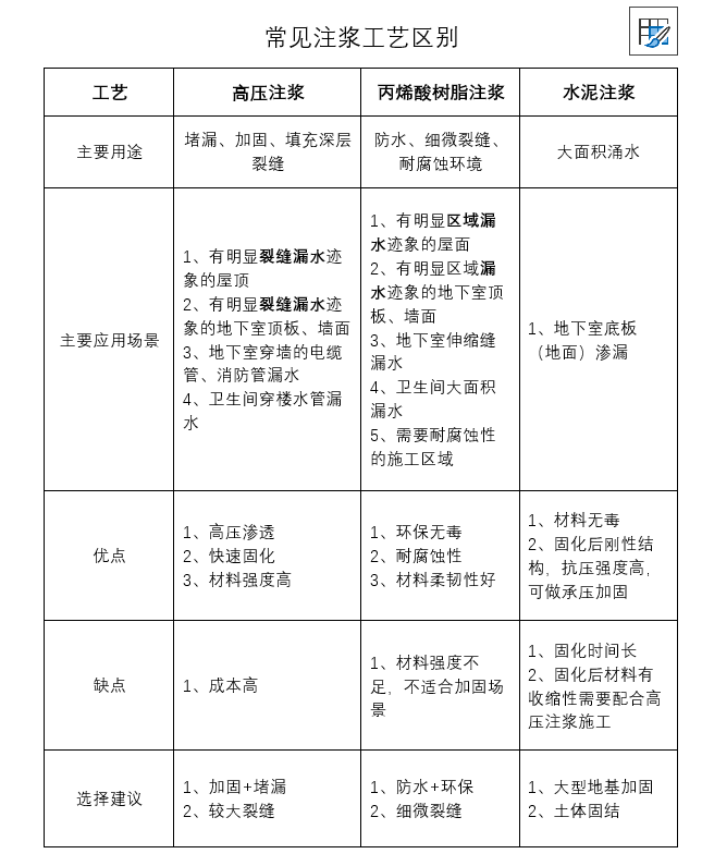
各类注浆比较

发表时间:2025-05-07 07:44

这是我公司总结出来的各类注浆比较微信图片_20250507074309.png

泰州市盛业建筑防水工程有限公司:泰州防水公司,防水质保20年,拥有《国家二级防水施工资质》,公司主要从事新建厂房防水工程,厂房彩钢瓦防水工程、老旧厂房翻修防水工程、外墙防水施工、住宅楼防水维修、电梯井堵漏防水、别墅高端防水定制、工程后期防水维保;在深刻理解客户公司及其需求的基础上,整合现场情况,可以为客户提供前中后三位一体的防水综合解决方案

分享到:
首页               公司简介            产品中心            成功案例            服务支持            联系我们